首页
企业文化
集团介绍
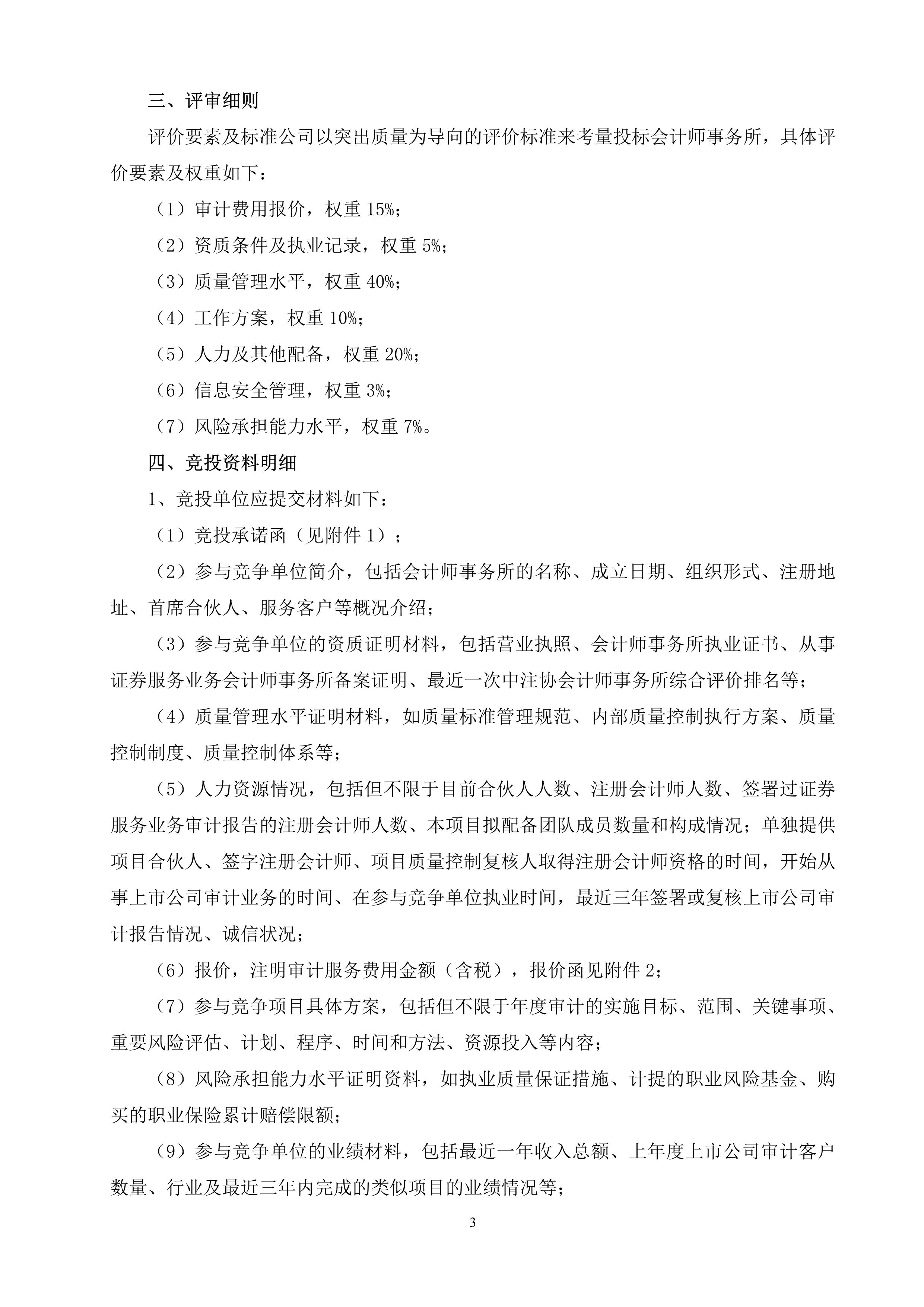
品牌力
生产经营
品牌轨迹
企业荣誉
销售网络
全流程服务
智能制造
产品力
新品展示
时尚设计
环保生活
其他产品展示
投资者关系
信息披露
公司治理
基本数据
投资者接待
投资者教育
社会责任
童心书屋
抗疫行动
稀捍行动
希望行动
关爱行动
新闻中心
企业动态
媒体报道
企业年刊
加入我们
校园招聘
社会招聘
培训发展
中文
|
English
全站搜索
商城
索菲亚品牌
米兰纳定制家居
司米定制家居
华鹤定制家居
索菲亚海外业务
索菲亚墙地一体
招商加盟
索菲亚整家定制
司米定制家居
索菲亚木门
华鹤整家定制
米兰纳整家定制
工程业务
索菲亚集成整装
索菲亚海外招商
索菲亚门窗
索菲亚墙地一体
邦德整装大家居
新闻中心
NEWS CENTER
当前位置:
首页
>
2024年度财务审计会计师事务所选聘通知
索菲亚
2024-03-25
上一篇:
索菲亚「康纯整家」环保新升级!再擘整家行业环保新高度
下一篇:
索菲亚助力华远地产“Hi想家交付市集”,定制服务获业主认可!
品牌力
生产经营
品牌轨迹
企业荣誉
销售网络
全流程服务
智能制造
产品力
新品展示
时尚设计
环保生活
其他产品展示
投资者关系
信息披露
公司治理
基本数据
投资者接待
投资者教育
社会责任
童心书屋
抗疫行动
稀捍行动
希望行动
关爱行动
新闻中心
企业动态
媒体报道
企业年刊
招商加盟
索菲亚整家定制
司米定制家居
索菲亚木门
华鹤整家定制
米兰纳整家定制
工程业务
索菲亚集成整装
索菲亚海外招商
索菲亚门窗
索菲亚墙地一体
邦德整装大家居
商城
索菲亚品牌
米兰纳定制家居
司米定制家居
华鹤定制家居
索菲亚海外业务
索菲亚墙地一体
加入我们
校园招聘
社会招聘
培训发展
索菲亚家居股份有限公司 保留所有版权© 2024
京ICP证000000号
联系我们
联系方式
消费者服务热线
400-880-2280
投资者服务热线
020-8753 3019
媒体业务咨询
media@sfygroup.com
举报邮箱
ica@sfygroup.com
公众号
扫码关注索菲亚
设计报名
返回顶部
联系方式
消费者服务热线
400-880-2280
投资者服务热线
020-8753 3019
媒体业务咨询
media@sfygroup.com
举报邮箱
ica@sfygroup.com
扫码关注索菲亚
<<
姓名:
手机:
区域:
需求:
柜类
橱柜
木门
窗帘
我已详细阅读并同意
索菲亚用户隐私政策
*
立即免费申请